<
Reposting Gallery
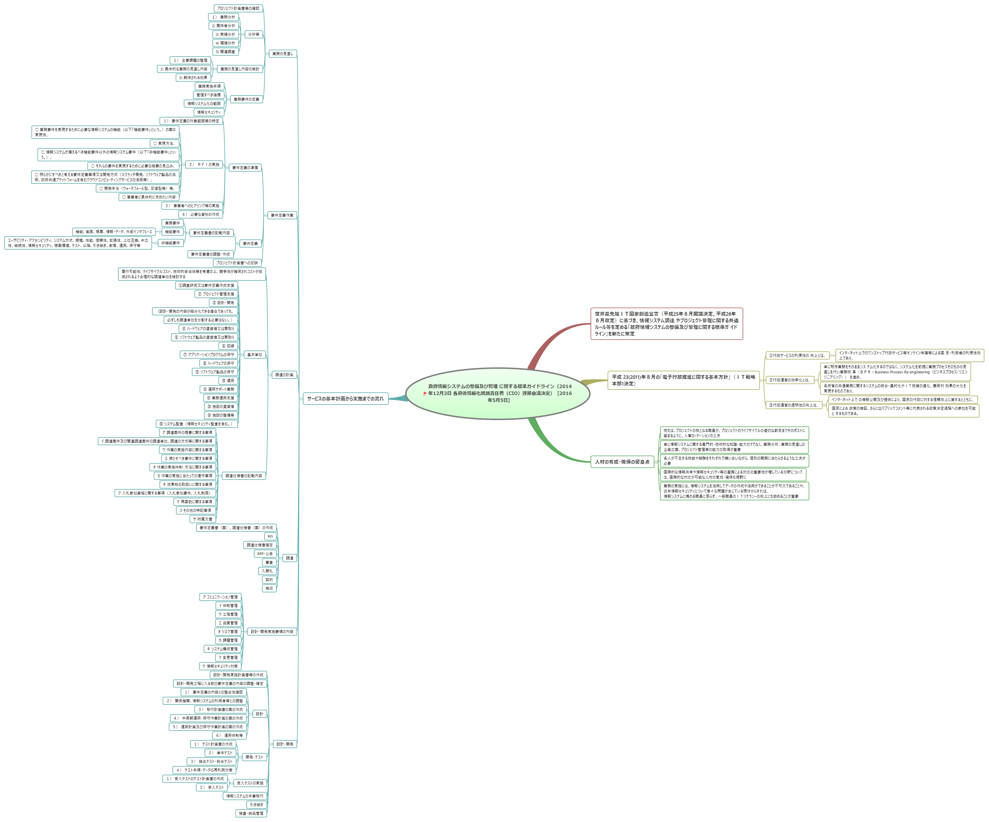
政府 情報 システム の 整備 及び 管理 に関する 標準 ガイドライン
社会 復帰 促進 センター
研修医 おすすめ 本
神奈川 レディース クリニック ブログ
神奈川 県 中学校 ソフトテニス
神奈川 県 高校 野球 2 ちゃんねる
神奈川 県 バスケ 高校
砂糖 菓子 作り方
碕俊明 死に損ないアガペー 第01巻 フルカラー
<
Https Www Kantei Go Jp Jp Singi It2 Cio Dai58 Siryou1 1 Pdf
Https Www Kantei Go Jp Jp Singi It2 Cio Dai70 Siryou1 Siryou1 1 Pdf
Http Www Soumu Go Jp Main Content 000308641 Pdf
Http Www Kantei Go Jp Jp Singi It2 Cio Dai86 Siryou2 1 Pdf
Random Posts
電話 睡眠 音楽
青春 18 切符 大阪 から
電話 番号 なし Line
青江 三奈 伊勢 佐 木町 ブルース
青年 描き 方
青少年 科学 館 久留米
青い 青い この 地球 に
霊峰踏破 ソーム アル タンク
霞ヶ浦 河川 事務 所
青森 市 家族 風呂
霊剣山 星屑たちの宴
青森 市 回転 寿司
青山 学院 大学 卒業 式
霊剣山 星屑たちの宴 Op
青葉 学院 キャプテン
電話番号認証の試行回数が上限に達しました しばらくしてからもう一度お試しください
青春 ビター チェンジ
電子書籍 漫画 読み放題
青山 学院 大学 スーパー ダンス
青山りさ あの夜 あなたに抱かれた理由
青木u平 酩酊 怪獣酒場
青年 漫画 無料
青山りさ s彼のお気に入り
電通ヤング アンド ルビカム株式会社
青木愛 政治家 結婚